본문 바로가기
메뉴 바로가기
Python World
nickas
글쓰기
관리
태그
방명록
RSS
Python World
카테고리 메뉴열기
닫기
검색하기
검색하기 폼
검색하기
CATEGORY
분류 전체보기
(51)
Basic
(7)
Standard Library
(4)
built-in functions
(1)
OOP
(1)
Web Crawling
(2)
Test Driven Development
(6)
Django
(20)
Microservices
(2)
Vue.js
(1)
구매후기
(1)
방명록
티스토리 뷰
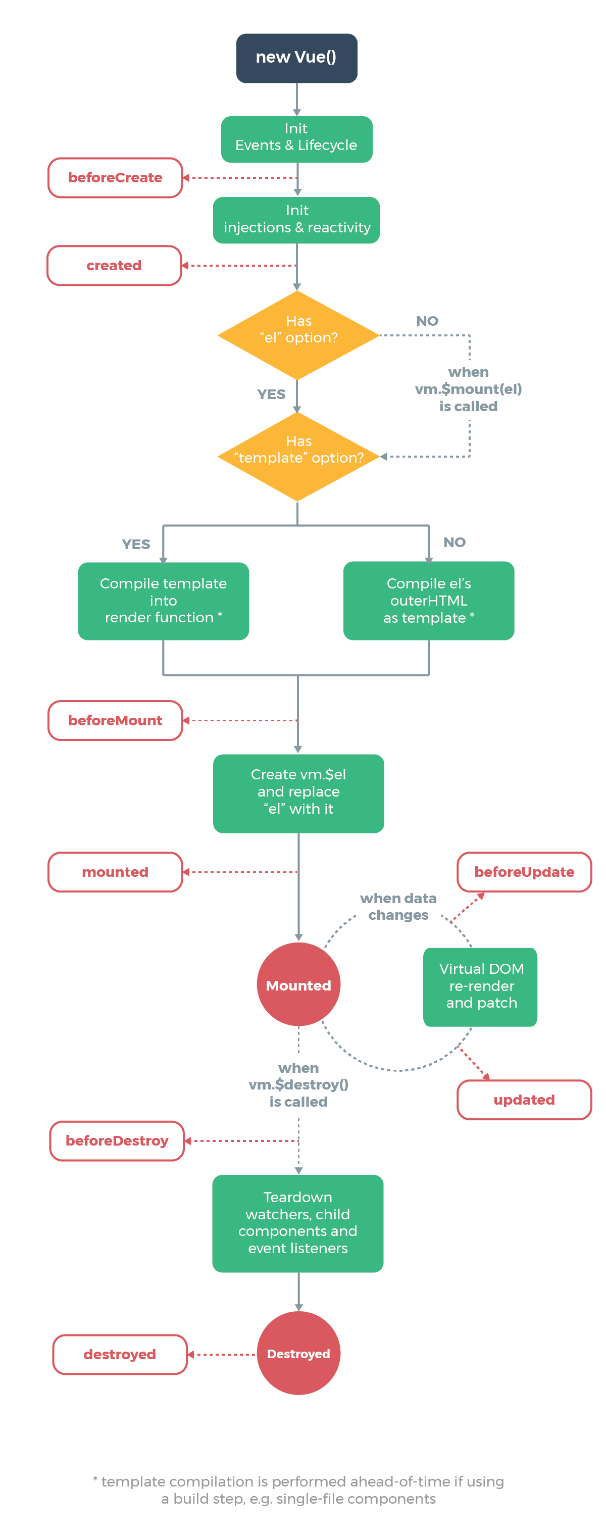
Vue.js
Life Cycle
nickas
2019. 9. 8. 15:20
공유하기
게시글 관리
Python World
Please enable JavaScript to view the
comments powered by Disqus.
최근에 올라온 글
글 보관함
Blog is powered by
Tistory
/ Designed by
Tistory
티스토리툴바